在《天龙八部手游》中,合理的技能设置是提升战斗效率的关键。许多玩家在挂机刷怪或参与PVP活动时,常常会因为技能释放顺序不当导致输出不足或蓝耗过快。今天我们就来详细讲解如何根据你的职业特点来优化技能配置。
![天龙八部怎么设置技能[图1]](https://static.down8818.com/uploads/20251104/69099517838812.80636945.png)
挂机技能设置技巧
想要让角色在挂机时发挥最大效率,首先要进入技能界面。点击游戏主界面右下角的菜单按钮,选择技能图标进入技能面板。在技能界面的右上角,可以看到“挂机技能设置”选项,点击后会出现当前职业的所有技能列表。这里有个重要原则:自动技能一般为攻击技能或群攻技能,主要用于快速清怪;去掉勾选的技能一般为控制、状态技能,这类技能在自动战斗中往往会浪费蓝量且效果不佳。[[1]]() 对于远程职业如逍遥和峨眉,建议优先选择“溪山行旅”、“定海神针”这类群攻技能,可以显著提高刷怪效率。近战职业如丐帮和天山,则应该选择“横扫乾坤”、“时乘六龙”等范围伤害技能。记得设置完成后点击右上角的关闭按钮,系统会自动保存当前的挂机设置。[[2]]()
![天龙八部怎么设置技能[图2]](https://static.down8818.com/uploads/20251104/69099517c9efa6.82380224.png)
键位配置优化方案
除了挂机设置,手动操作时的键位布局同样重要。游戏中默认的技能栏可能不符合你的操作习惯,这时可以进入“键位配置”界面进行调整。[[16]]() 你只需要将左侧的技能图标直接拖放到右下角的技能栏中即可完成键位调整。由于手机屏幕大小限制,无法同时展示所有技能,因此需要根据战斗场景灵活配置。[[2]]() 比如在PVP活动中,可以将控制技能放在最容易按到的位置,而将冷却时间较长的大招放在稍远的位置。[[2]]() 对于唐门这类爆发型职业,建议将“铁蒺藜”、“九天揽月”等关键技能放在第一页,方便在团战中快速切换。[[2]]()
各门派核心技能搭配
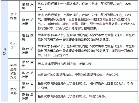
不同门派的技能特性差异很大,需要有针对性地配置。逍遥作为高输出远程职业,核心连招顺序应该是“云体风身”起手,接“八阵图”、“弹指神功”和“溪山行旅”,这套组合能最大化地发挥其群体伤害优势。[[22]]() 武当门派则需要利用好“如封似闭”来叠加剑气,配合“天马飞瀑”和“天外飞仙”打出爆发伤害。[[22]]() 而丐帮在群体PK中,推荐使用“棒打狗头”作为起手技能,接“雪泥鸿爪”和“千里横行”进行控场。[[1]]() 明教职业在有乔峰指点的情况下,可以使用“怒火连斩”、“血战八方”、“李代桃僵”和“烈焰刀”的组合,这套技能在十秒内能打出惊人的爆发伤害。[[14]]()
技能指点与战斗策略
技能指点系统能让你的技能产生质变。每个技能都有多个英雄可以选择,不同的指点方案会彻底改变技能效果。比如天山门派的“雪花六出”在获得阿紫指点后,伤害会增加10%,这对于追求爆发的天山来说至关重要。[[18]]() 峨眉的“障眼法”在云中鹤指点下可以达到100%失明效果,这在单挑时极为致命。[[22]]() 唐门的“铁蒺藜”经过李秋水指点后,对血量低于30%的目标能造成3倍伤害,是名副其实的抢人头神技。[[2]]() 在实际战斗中,还需要根据对手的职业灵活调整。面对近战职业时,武当可以使用“七星聚首”的萧远山指点来限制对方近身。[[22]]()
实战场景应用
在日常挂机刷怪时,建议只勾选2-3个核心输出技能,这样既能保证效率又能节省蓝量消耗。[[4]]() 而在宋辽大战这类大型团战中,丐帮应该将“横扫乾坤”放在顺手的位置,配合“时乘六龙”的聚怪效果,可以快速清理小怪。[[1]]() 特别是在经验副本中,合理的群攻技能循环能让你在相同时间内获得更多经验。副本中的BOSS打法各不相同,需要针对性地调整技能顺序,比如在某些需要打断技能的BOSS战中,就要把控制技能留在关键时刻使用。[[2]]()
技能升级与资源分配
技能的等级提升需要消耗交子资源,可以通过一键全部升级功能快速提升所有技能等级。[[28]]() 需要注意的是,技能升级应该优先保证主要输出技能,因为这些技能的使用频率最高,升级带来的收益也最明显。每个门派都有两套心法,第一套心法技能会随着等级提升自动解锁,第二套心法则需要完成55级的门派进阶任务才能开启。[[28]]() 对于资源有限的玩家,建议先集中资源将核心技能的等级升满,再考虑升级辅助型技能。[[28]]()
以上就是861资源网为你带来的"天龙八部怎么设置技能",更多有趣好玩的热门资讯攻略,请持续关注861资源网!










评论